服务电话(移):17319309550
DeepBio得分:5567.2
DeepBio得分
是基于文献引用次数,影响因子,文献新近度等因素计算的客观产品评级,得分越高表明该产品经过越可靠的实验验证,质量可信度越高


一、使用前 1.砂轮机要有专人负责,经常检查,以保证正常运转。 2.根据砂轮使用说明书,选用与机床主轴转数相符的砂轮。 3.所选用的砂轮要有出厂合格证或检查试验标志。 4.安装砂轮的法兰不能小于砂轮直径的1/3或大于1/2。 5.更换新砂轮时,应切断总电源,同时安装前应对砂轮进行全面检查,发现砂轮质量、硬度和外观裂纹缺陷时不能使用,若肉眼不易辨别,可用坚固的线把砂轮吊起,再用一根木头轻轻敲击、静听其声。(金属声则优、哑声则劣)。 6.砂轮机必须有牢固合适的砂轮罩,覆盖砂轮表面180°以上,砂轮罩厚度不低于3mm,砂轮装完后,要安好防护罩。砂轮侧面要与防护罩内壁之间要保持20-30毫米以上的间隙。托架距砂轮不得超过5mm,否则不得使用。 7.紧螺母时要用专用扳手。螺母紧固要适当。用多个螺栓紧固砂轮,应成对上紧,均匀用力。在使用前应检查螺母是否松动,法兰盘与砂轮之间要垫好衬垫。 8. 砂轮孔径与主轴间的配合要适当。砂轮安装好后,一定要空转试验2~3分钟,看其运转是否平衡,直径大于或等于200毫米的砂轮装上砂轮卡盘后,应先进行静 平衡,保护装置是否妥善可靠,在测试运转时,应安排两名工作人员,其中一人站在砂轮侧面开动砂轮,一旦听到砂轮机轰鸣声,出现跳动时,立马切断电源,砂轮 作废处理。 9.凡使用者要戴防护镜,不得正对砂轮,而应站在侧面。使用砂轮机时,不准戴手套,严禁使用棉纱等物包裹样品进行磨削。 10.使用前应检查砂轮是否完好(不应有裂痕、裂纹或伤残),砂轮轴是否安装牢固、可靠。砂轮机与防护罩之间有无杂物,是否符合安全要求,确认无问题时,再开动砂轮机。 11.未安装调试完毕的砂轮不准移交使用。 二、使用中 1.开动砂轮时必须40~60秒钟转速稳定后方可磨削,磨削刀具时应站在砂轮的侧面,不可正对砂轮,以防砂轮片破碎飞出伤人。 2.在同一块砂轮上,禁止两人同时使用,更不准在砂轮的侧面磨削,磨削时,操作者应站在砂轮机的侧面,不要站在砂轮机的正面,以防砂轮崩裂,发生事故,同时不允许戴手套操作,严禁围堆操作和在磨削时嘻笑与打闹。 3.砂轮转速不准超限,进给前要选择合理的吃刀具,要缓慢进给。磨削时的站立位置应与砂轮机成一夹角,且接触压力要均匀,严禁撞击砂轮,以免碎裂,砂轮不得磨笨重的物料或薄铁板以及软质材料(铝、铜等)和木质品。不同材料要选用不同的砂轮,不能搞一刀切。 4.磨件时,操作者应站在砂轮的侧面或斜侧位置,不要站在砂轮的正面,同时样品应略高于砂轮中心位置。不得用力过猛,以防滑脱伤手。 5.砂轮不准沾水,要经常保持干燥,以防湿水后失去平衡,发生事故。 6.不允许在砂轮机上磨削较大较长的物体,防止震碎砂轮飞出伤人。 7.不得单手持工件进行磨削,防止脱落在防护罩内卡破砂轮。 三、使用后 1.必须经常修整砂轮磨削面,当发现样品严重跳动时,应及时用金刚石笔进行修整。 2.砂轮磨薄,磨小,使用磨损严重时,不准使用,应及时更换,保证安全。 3.磨削完毕,应关闭电源,不要让砂轮机空转,同时要应经常清除防护罩内积尘,并定期检修更换主轴润滑油脂。 |

| 好评度 | 商品满意度 | 服务满意度 | 发货满意度 |
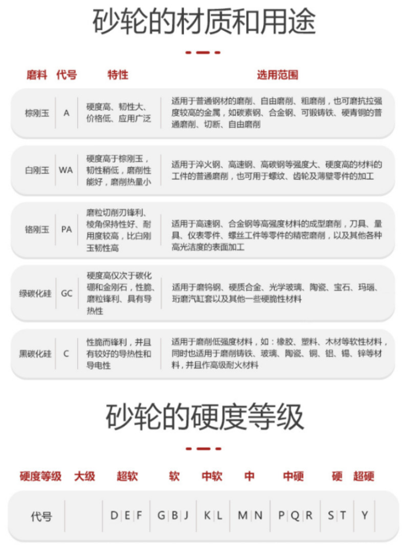
"白鸽/whitedove 陶瓷双面凹无心磨砂轮,棕刚玉,350×125×127mm,60#,A60KV 售卖规格:1片"商品可能已被商家删除,您可查看其他相似商品!
相似产品推荐
